首页
本馆概况
本馆简介
规章制度
文博资讯
最新资讯
媒体聚焦
疫情见证
博学堂
陈列展览
文物欣赏
典藏概况
陶器
青铜器
采矿工具
瓷器
书画
金银器
革命文物
社会教育
考古发掘
文创非遗
服务指南
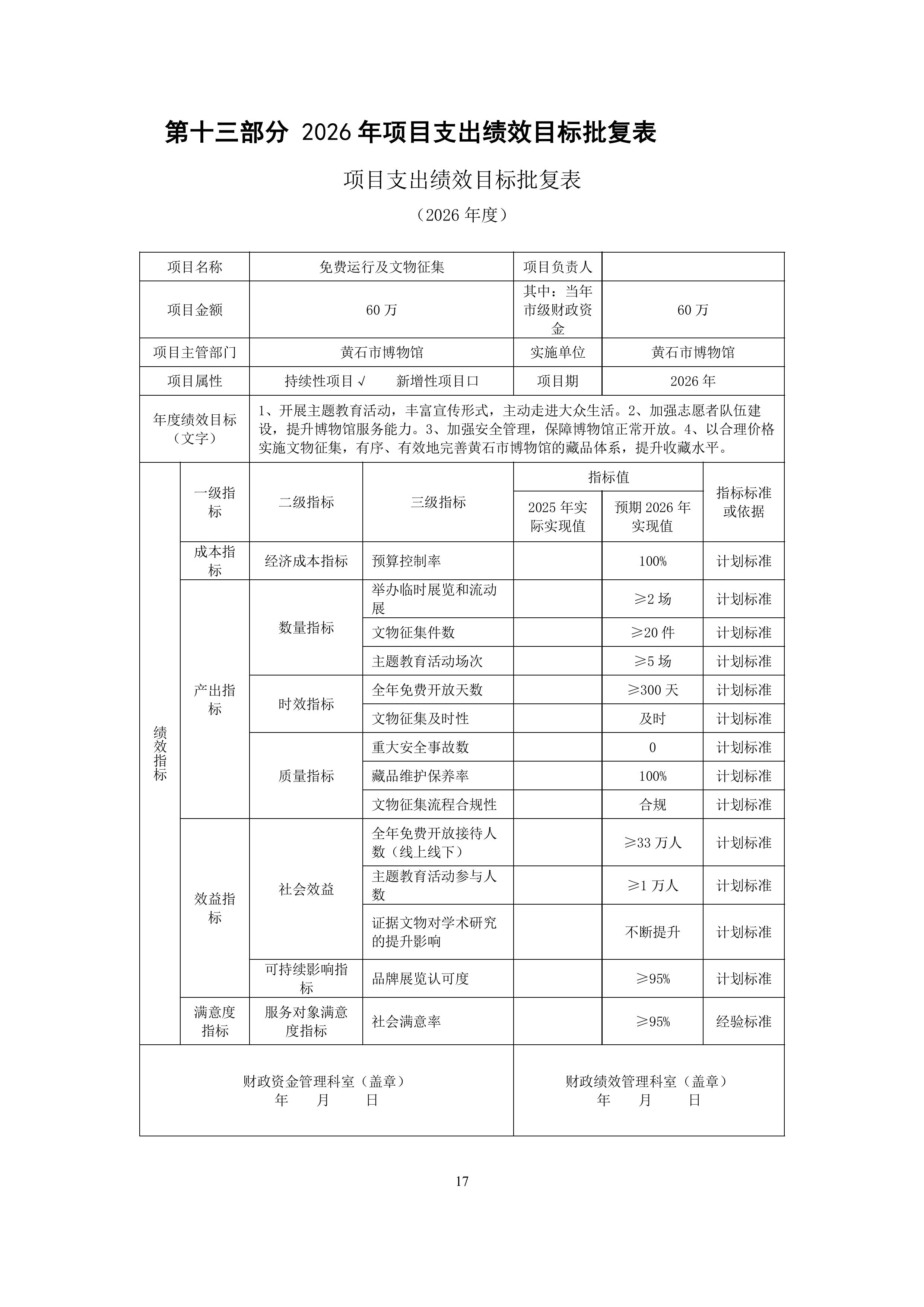
2026年度黄石市博物馆部门预算公开情况说明
发布时间: 2026-02-04
2026年度黄石市博物馆部门预算公开情况说明.pdf